这两个省份在教育体系和留学机会方面都有独特的特点,了解区别将有助于您做出最佳的留学选择。立即与金吉列留学规划专家免费咨询,获取关于BC省和安省高中的详细信息,开启留学免费咨询!
1.学术课程:广度与深度的平衡
BC省和安省的高中都提供丰富多样的学术课程,涵盖科学、文学、社会科学和艺术等领域。然而,BC省高中在强调实践学习和跨学科教育方面具有一定优势,注重培养学生的创造力和实际问题解决能力。安省高中则更加注重学科的深度学习和学科竞赛准备。选择哪个省份取决于您的兴趣和学术发展需求。
2.课外活动:全面培养个人素养
BC省高中以其广泛的课外活动选项而著名,包括户外探险、环保项目、社区服务和艺术表演等。这有助于学生发展领导才能、团队合作和社会责任感。安省高中也提供许多课外机会,但注重学术竞赛、学生会和社团活动,旨在培养学生的专业技能和领导能力。
3.留学机会:多样选择开启国际视野
BC省和安省都吸引了许多国际留学生,为他们提供丰富的留学机会。BC省的国际教育项目更加多元化,包括国际学生交换、特殊课程和与其他国家的合作项目。安省则拥有许多顶尖的大学预科学校和留学计划,为学生提供顺利进入高等教育的通道。
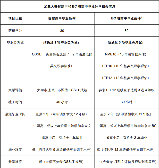
4.两省高中考核标准及毕业要求

(图片来源于网络)
要了解更多关于BC省和安省高中之间的区别、留学申请和规划方面的信息,请在评论中留下您的联系方式或拨打留学咨询热线。金吉列留学规划专家将竭诚为您解答疑问,并为您制定个性化的留学计划。立即免费咨询留学规划专家,让我们帮助您选择适合您的加拿大高中留学路径!
请注意,以上建议仅供参考。要获取更多详细信息和个性化的留学支持,请访问金吉列官网查找关于BC省和安省高中的文章和资源。立即联系我们的留学规划专家,共同规划您的留学成功之路!