即日起,恢复全国旅行社及在线旅游企业经营中国公民赴有关国家和地区(第三批)出境团队旅游和“机票+酒店”业务。


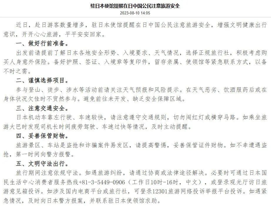
中国驻日本使馆提醒在日中国公民注意旅游安全
前往日本所需手续:
1.“Visit Japan Web(入境手续的在线服务)”
日本政府建议所有旅客在进入日本之前利用“Visit Japan Web(入境手续的在线服务)”。进入日本的旅客可在“Visit Japan Web”上提前办理入境审查、海关申报及免税购买手续,欢迎各位利用。 Visit Japan Web是指提供办理入境手续的、“入境审查”、“海关申报”和“免税购买”的线上服务。 除了从海外入境的人以外,返回日本的人也可以使用。

2.日本政府提醒
不能将任何肉制品、蔬菜或水果带入日本。

长期居留人士请不要买卖、转让银行账户。

3.日本政府建议
所有外国旅客购买医疗保险。

我是金吉列留学天津分公司亚洲部首席留学规划师,在日旅居多年,归国后从事留学行业至今。多次应邀代表公司出访至亚洲各国家院校参观访问。对亚洲各国家留学政策、就业形式有着独特的经验及见解。对日本留学高端申请,硕士,博士的申请非常了解。对各个院校的申请政策及招生政策非常熟悉。曾为学生申请到多所世界名校,东京大学、大阪大学、东京工业大学、东京医科歯科大学等超一流学府都有成功案例。
对于其他国家,韩国、新加坡、马来西亚、俄罗斯、白俄罗斯、乌克兰、泰国,在多年的工作中积累了大量的工作经验,帮助众多学生申请到世界顶尖院校。
工作多年我一直保持着一个颗初心“希望同学能通过我的经历和经验,顺利的申请到更好的院校,希望通过我,能得到最权威的留学方案,能不走弯路,顺利的拿到梦想中院校的录取”。
科学、合理的为每一个学生规划留学申请是获得名校录取的重中之重,因为我们肩负着每一个学生梦想与未来。
如果您喜欢这篇文章,可以关注我,或对我的文章进行点赞、评论、收藏、转发。欢迎拨打我的首页电话咨询或与我微聊。