数据科学与商业分析的区别
首页
>
顾问主页
> 数据科学与商业分析的区别
朋友圈
微信好友
QQ好友
新浪好友
张樱凡
专业解析
数据科学与商业分析的区别
2023-08-10...
阅读:
40
收藏:
0
评论:
0
点赞:
0
3秒免费留学费用评估
提前算一算,出国留学要花多少钱?
美国
英国
澳大利亚
加拿大
新西兰
日本
韩国
中国香港
中国澳门
俄罗斯
爱尔兰
意大利
西班牙
白俄罗斯
新加坡
马来西亚
丹麦
德国
法国
挪威
瑞典
芬兰
荷兰
瑞士
奥地利
泰国
匈牙利
迪拜
获取验证码
账号或验证码错误
开始计算
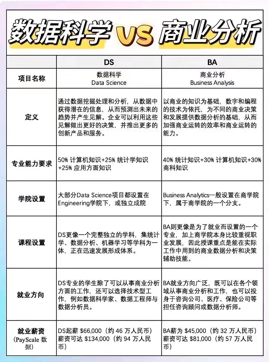
DS vs BA 一张图给你全解答
DS vs BA
一张图给你全解答
如果此文章对您有所帮助,是对我们最大的鼓励。对此文章以及任何留学相关问题有什么疑问可以点击下侧咨询栏询问专业的留学顾问,愿金吉列留学成为您首选咨询服务机构。
分享到
去主页浏览TA的更多精彩内容 >>
上一篇文章:
24年fall英国硕士申请时间轴
下一篇文章:
美硕申请时间线
相关推荐
*英国留学新趋势:机遇与挑战并存*
留学初识
专业解析
周倩如
中国留学生在学习中的常见问题解析
专业解析
张樱凡
杜伦大学语言班更新
专业解析
张樱凡
专升本拿到伯明翰大学录取啦
专业解析
张樱凡
首页
品牌实力
留学资料库
留学活动
留学条件
关于我们
加入我们
免费领取留学手册
意向国家/地区
美国
英国
澳大利亚
加拿大
新西兰
日本
韩国
中国香港
中国澳门
俄罗斯
爱尔兰
意大利
西班牙
白俄罗斯
新加坡
马来西亚
丹麦
德国
法国
挪威
瑞典
芬兰
荷兰
瑞士
奥地利
泰国
匈牙利
本科
本科预科
硕士
硕士预科
博士
获取验证码
我已阅读并同意
《隐私保护协议》
申请领取
温馨提示
我已阅读并同意
《隐私保护协议》
确定
温馨提示
确定