商科学生挤破头都想去的
首页 > 顾问主页 > 商科学生挤破头都想去的

马天娇

商科学生挤破头都想去的

2023-08-04...

阅读:22 收藏:0 评论:0 点赞:0

3秒免费留学费用评估

提前算一算,出国留学要花多少钱?

获取验证码

开始计算

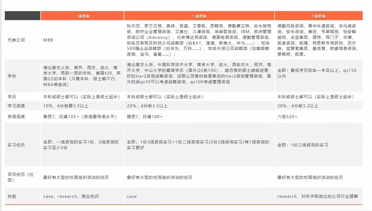
【金融券商】和【管理咨询公司】

商科学生挤破头都想去的

【金融券商】和【管理咨询公司】
实习生&全职招聘门槛是什么?

上干货!



如果此文章对您有所帮助,是对我们最大的鼓励。对此文章以及任何留学相关问题有什么疑问可以点击下侧咨询栏询问专业的留学顾问,愿金吉列留学成为您首选咨询服务机构。
分享到
去主页浏览TA的更多精彩内容 >>
上一篇文章: 百年理工学院介绍~~
下一篇文章: 中国高校毕业生为何热衷于出国读博?
相关推荐
免费领取留学手册
获取验证码
我已阅读并同意《隐私保护协议》
申请领取
温馨提示
我已阅读并同意《隐私保护协议》
确定
温馨提示
确定