澳洲技术移民EOI打分政策~
首页 > 顾问主页 > 澳洲技术移民EOI打分政策~

澳洲技术移民EOI打分政策~

2023-07-12...

阅读:106 收藏:0 评论:0 点赞:0

3秒免费留学费用评估

提前算一算,出国留学要花多少钱?

获取验证码

开始计算

EOL分数如何构成

从2012年7月1日起,澳大利亚移民局采用了一个新的技术移民签证邀请制度 – EOI(Express of Interest)。想要通过技术移民获得澳洲绿卡,EOI是其中必不可少的环节。

假如你满足了移民的学术要求、工作经验要求、英文要求等,你该如何让移民局知道你满足这个这些要求,那么递交EOI就是向移民局表明:我是一个符合目前移民要求的申请人,请移民局考虑我一下。

01

什么是EOI?

EOI是Express of Interest的简写,就是申请人想澳大利亚移民局递交的一个意向申请,EOI本质就是一个评分表,根据申请人的学术背景、工作经验、英文能力等来获得相应的分数,从而达到移民局的最低要求65分,然后递交EOI申请。

移民局每3个月会从EOI的申请中挑选满足条件的申请人并发出邀请。收到邀请信的申请人,必须在60天内想移民局正式递交申请。过期就要重新进入EOI中排队咯。

02

EOI递交流程(符合移民局要求的申请人)

可以递交EOI的签证类别:

  • Skilled Independent visa (Subclass 189) – 独立技术移民
  • Skilled Work Regional (Provisional) visa (Subclass 491) – 偏远地区州政府担保移民
  • Skilled Nominated visa (Subclass 190) – 州政府担保移民
  • Business Innovation and Investment visas (Subclass 188) – 商业创新和投资签证

03

EOI的要点

  1. 根据EOI的评分表 ,申请人已经达到65分。这个只是个门槛分数,实际分数会根据职业和每个州的政策而提高。分数越高,越容易获得邀请名额。
  2. EOI只是一个表明移民意向的申请,不是一个签证。所以童鞋们不要以为递交了EOI就等于有了签证。
  3. EOI的有效期为两年,也就是说两年没有获得邀请。那么这个EOI就失效了。
  4. 一个EOI可以获得邀请的次数为两次。超过两次,EOI就会被自动作废。
  5. 申请人的EOI获得移民局发的邀请信,60天内要递交申请。
  6. EOI的获邀准则就是分数越高越好,时间越早越好。同分的情况下,看递交的时间先后来发放邀请。
  7. EOI的申请没有时间和地域限制。

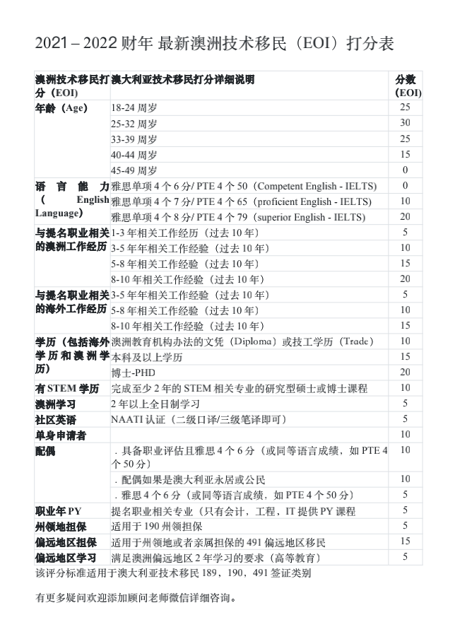
2021 – 2022财年

最新澳洲技术移民(EOI)打分表有任何问题点我头像咨询我哦 

如果此文章对您有所帮助,是对我们最大的鼓励。对此文章以及任何留学相关问题有什么疑问可以点击下侧咨询栏询问专业的留学顾问,愿金吉列留学成为您首选咨询服务机构。
分享到
去主页浏览TA的更多精彩内容 >>
上一篇文章: 低成本移民澳洲~
下一篇文章: 如何去海外院校读医学本科??
相关推荐
免费领取留学手册
获取验证码
我已阅读并同意《隐私保护协议》
申请领取
温馨提示
我已阅读并同意《隐私保护协议》
确定
温馨提示
确定