一、营地介绍:
伦敦是世界上最迷人的旅游城市之一,遍布全城的历史遗迹让人心生向往;伦敦是欧洲的金
融中心,泰晤士河两岸彰显着大都市的繁华;伦敦也是时尚之都,高冷的英伦范儿充盈在街
头和巷尾;伦敦更是英国文化的中心,超百座各具特色的博物馆让人欲罢不能。塞缪尔·约
翰逊曾说过“一个人如果厌倦了伦敦,那他就厌倦了生活;因为伦敦有人生能赋予的一切。”
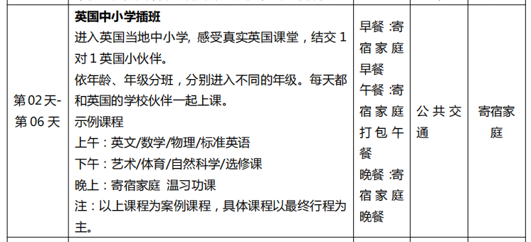
我们精选的中小学学校是由英国权威教育局 OFSTED 推荐的获优秀评(Outstanding 或
Good)的学校。我们的学生将在这里学习和生活、与当地学生结成 1 对 1 小伙伴,共同经
历原汁原味的英国标准化教育,培养学生的英文思维方式,开阔学生视野。中小学插班课程
可让学生提前了解英国的中小学教育体制,深刻的体会到自己是否适合国外的教育制度、国
外生活,能否接受国外的价值观念。为学生和家长做出一个准确的留学决定。
二、项目亮点:
【全真插班课堂】插班英国当地学校,结交同龄一对一小伙伴,提高团队协作能力;
勇于展现自己,大胆开口讲英文,为留学预热,提高综合竞争力。
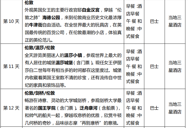
【知名大学探访】剑桥大学、牛津大学
【英国文化探索】乘坐伦敦眼,参观大本钟,议会大厦,感受英国的历史文化;
探访福尔摩斯博物馆,找寻电影中的 211B;
参观大英博物馆,感受世界历史的冲击;
畅游海德公园,牛津街,体验真正的英伦范儿;
探访温莎城堡,感受皇室魅力。
【英国生活体验】入住当地寄宿家庭,全真体验当地家庭生活。
三、游学规划:







四、往届游学图片:
