除了用高考成绩申请澳大利亚的大学,也有国际课程体系的学生对澳大利亚大学感兴趣,下面对几大课程体系的申请标准和要求进行一—解读。
1用高考成绩直申大一
在澳大利亚八大院校中,除了墨尔本大学不承认中国高考成绩,其他盟校全都承认中国高考成绩,其他的澳大利亚大学也都承认中国高考成绩。
因此,应届高考生可凭高考成绩和雅思、托福等标化语言考试成绩,直接申请人读澳大利亚大学,然后用 3~4年的时间完成本科学习。当年的高考分数一般可用于申请当年下半年的入学(7~8 月或 9~10 月的开学季),也可以用于申请次年上半年的入学(2~3 月)。由于国内高考成绩是在 6月底公布,因此学生基本上都是用当年高考成绩申请次年上半年的入学。
2澳大利亚采用的多为英联邦的教学体系,所以无论是A-Level成绩还是 IBDP成绩,在澳大利亚的认可度都很高。
是持这两种成绩申请澳大利亚八大盟校的基本成绩要求,也是最低入学标准。
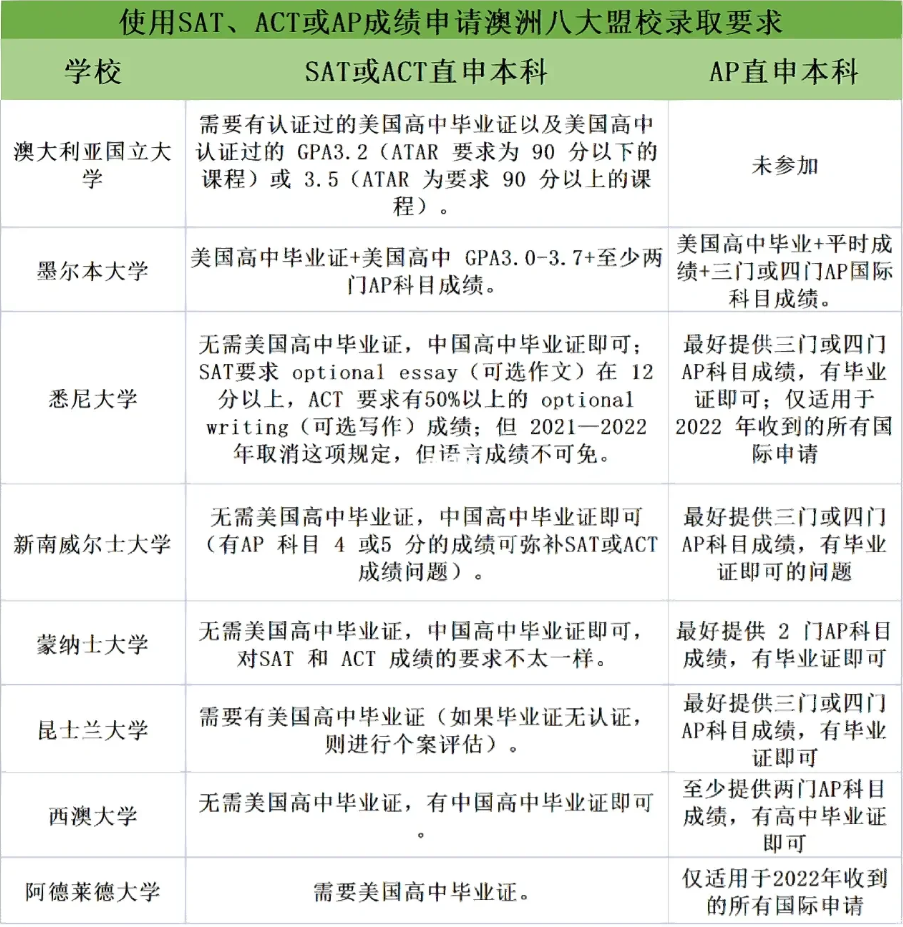
3除了 A-Level 和 IBDP 这两种国际课程,也有不少学生用 SAT、ACT或者 AP成绩来申请澳大利亚的大学,尽管这些成绩都被澳大利亚的大学广为接受,但不同的大学有着不同的要求,可看下图具体要求。