AP课程
AP(Advanced Placement美国大学先修课程),是指由美国大学理事会提供的在高中授课的大学课程。
简单的说 AP 是大学先修课课程,目的是给一些优秀的学生提前学习大学课程,得到一定的成绩后可获得大学学分的机会。课程难度相当于美国大学入门课程水平,比普通高中的课程难度要大一些。
大部分的国际学校,会分为常规课程(美高融合课程)+AP课程。不同国际学校的美高融合课程,会略有不同。
在美国有40多门AP课,国内就少很多而且比较偏理。比如:统计学、微积分、物理、化学、生物、经济、心理、世界史、美国史、小语种等。
考试
AP 考试每年 5 月举行,一般是 12 月到 1 月开始报名。
AP 考试的成绩使用5分制,考生可以获得1,2,3,4或者5分。满分5分为极其有限,4分为优秀,3分为合格。一般3分或3分以上的成绩可以在大学换取学分,但也有很多特殊的例子,某些名牌大学接受的标准在4分以上或者5分,有些大学不接受AP成绩。
课程分析
AP是美国大一大二的先修课程,理论上不是纯高中体系课程,一般都是融入美国的常规高中课程当中,作为高水平学生选修的课程,用来挑战自己的学术能力和证明自己的实力。
优 势
1. 申请大学时具有一定的优势
美国大学把学生在 AP 考试中的表现,作为衡量其是否能够胜任大学学习的重要依据。所以在语言考试、SAT/ACT 考试,文书写作等等都安排好的前提下,建议大家尽可能的去考 AP 课程,这样被名校录取的可能性更大。
2. 获得大学学分,节省学费
一般修一门大学的课程要花费 1000 多千美元,而参加 AP 考试只需要 92 美金,因此选修 AP 课程不仅可以展现学生的能力,它还是一种省钱的措施,同时还能在大学里换积分,一门 AP 可以顶 3-6 个学分。
3. 学习能力和未来发展潜力的证明
AP 课程与大学相关专业的联系很紧密,AP 考试成绩也能体现出学生所具有的学习能力、自我认知能力以及未来规划。而从性质上来说,AP 确实是大学课程,难度都会比高中课程大,所以选修 AP 也是对学生学习能力的证明。
4. 确认学生挑战困难的信心和能力
由于 AP 课程是美国大一的内容,较之中学内容,难度增加很大。因此一流大学能够轻易地从学生在中学期间是否选修 AP、选修多少门当中,判断学生挑战困难的信心和能力以及明确学术发展方向的最重要指标。
适合的学生
目前,国内报考的多是高中一、二年级的学生,利用闲暇时间,为未来的海外留学生涯打好基础。从报考的结果来看,报考的学生水平参差不齐。
理科类的学生会在 AP 课程中比美国学生有优势,数理化的成绩比较好容易拿到学分,有的学生选修了美国历史、文化课程,但实际上考不出好的成绩。
因此,中国学生和美国学生在选考的科目上会有很大的不同。未来就读理工科专业的学生,攻读 AP 课程会有明显的优势,归结起来有三个原因。
第一,有适应专业课程的必要,与名校认可度相关;
第二,国内的学生数理化基础相对好一些,在学习这些课程后考试时更容易拿分;
第三,这些课程相对来说都是基础课程,商科、工科里都会出现,对接范围广。
A-Level课程
A-Level课程,主要是英国的高中体系课程。
目前中国大陆A-level考试是由剑桥考试局Cambridge International Examinations, 简称CIE设计和组织为主。
A-Level课程证书被几乎所有英语授课的大学作为招收新生的入学标准。比如美国、澳洲等主流国家的高校,都是认可A-Level证书的。
A-Level课程包含70多门供学生选择,一般学生选择3-4门课程进行学习。如:Accounting 财会、Chemistry 化学、Computer Science 计算机科学、Economics 经济学、History 历史、Public Affairs 公共事务……
A- Level课程一般在中国开设数学、物理、计算机学、化学、生物、经济学等课。为期两年的学习,AS阶段选择3~4门课,A2阶段选择3门考取最终成绩,获得A-level证书。
A- Level成绩划分为A、B、C、D、E、U六个等级,A为最优,U为不及格。对于想要进入全球顶级名校的学生来说,至少需要全A甚至是A*。
课程分析
A-Level强调专业知识和应用,为未来的职业选择打基础。
A- Level课程在中国多开设理科类课程,适合理科较好的学生。
A-Level采用选课制,科目为3-4门一年,科目类型跟中国的学科相近,允许选择自己擅长的科目,但单课难度相对于IB单课的难度更大。所以该课程体系是比较适合中国体制内孩子就读的课程,学生适应会更快。
课程优势
1. 世界名校的通行证
考试成绩受到世界 160 多个国家数千所大学的认可,毕业后学生可赴美、英、澳、加、欧亚等多个国家任何一所大学就读。
2. 权威课程、国际认可
Alevel 作为国际课本程体系之一,受众广,深具权威,英联邦国家大学均认可其成绩。只要是 Alevel 成绩好的话,就可以直接申请英国名牌大学。
3. 学习时间短、课程设置合理
学习 Alevel 时间短,在学校花费 1-2 年时间。如上文所言,与国内单纯地将科目分为文理科,并要求学生必须二选一不同。Alevel 课程由 70 多门课组成,学生只要选修其中的 3-4 门课即可。
适合的学生
1. 想要用 Alevel 成绩申请国外名校
国内高考成绩用来申请中国大陆的高校外,却被极少数国家和地区的院校所认可。同样程度的学生通过 Alevel 考试,就有机会冲刺世界一流名校。
目前,使用 Alevel 的考试成绩可以向世界上超过 110 个国家和地区的大学进行入学申请和奖学金申请,包括英国、加拿大、澳大利亚、新西兰、香港、新加坡等中国学生热门选择的留学国家和地区。此外,美国的大部分大学也认可 Alevel 考试,具体信息可在学校官网查询。
2. 不想“一考定终身”的学生
Alevel 每科的考试以单元为单位独立开考,单独计分。学生可一次性报考所有单元,也可根据自身学习情况分批次报考。每门课程均有多次考试机会。学生可根据自身情况进行单科突破。
尤其突出的一点,学生如果在此次考试中发挥不好,可选择重考,成绩以最好的一次计算,明显地区别于国内考试的“一考定终身”。
3. 更适合有偏科倾向的学生
学习 Alevel 的学生只需根据个人兴趣及特长选择 3-4 门功课作为主攻方向,可避开国内高中十余门功课的压力。
对于一些在国内高中学习出现明显偏科的学生,可以在 Alevel 课程中心选择学习自己擅长的三四门学科,把精力用在刀刃上,这样会更有把握在考试中取得这些科目的好成绩,以便在申请国外大学时拥有绝对的优势。

(图片来自网络)
IB课程
IB 课程全称是国际预科证书课程(International Baccalaureate Diploma Programme)。IB 课程不以世界上任何一个国家的课程体系为基础而自成体系,广泛吸收了当代许多发达国家主流课程体系的优点,涵盖了其主要的核心内容。
我们通常所说的 IB,主要指 IB 高中文凭课程(IBDP),针对 16-19 岁的高中生,学制为两年。此外,IBO文凭组织设置的还有小学阶段的 IBPYP( Primary Years Programme)和中学阶段的 IBMYP(Middle Years Programme)。
英国几乎所有大学都接受IB文凭,美国及加拿大数以千计的大学都视IB文凭为优良的入学资历。
IBDP课程分为标准难度课程(SL / Standard Level)和更具挑战性的高难度课程(HL / Higher Level)。IB要求学生至少选六门课,这六门课中至少有三门是HL,每门课7分。
除了对学生的课业要求外,选择IB Diploma的学生还要在两年内完成150个小时的CAS活动(Creativity, Activity and Service--创造、活动与服务)
IB课程分为三大核心和六大科学组。
> 三大核心:> 知识理论课TOK扩展论文EE创造行动与社区服务活动CAS(150个小时)
> 六大科学组:> 第一组:语言A(母语)第二组:语言B(第二语言)第三组:社会学科(历史、地理、经济学、哲学、心理学等)第四组:自然科学(物理、化学、生物、环境系统等)第五组:数学(数学高等级、高等数学标准等级、数学研究、数学法等)第六组:艺术与选修(美术设计、音乐、戏剧艺术等)
IB有自己的评分系统,前面6个学科组,每个学科满分7分,总分42分,TOK+EE+CAS各1分,总分3分,只有3分都拿到,才能获得IB diploma (IB 文凭)。45为最高分满分, 40分以上算高分,申请常春藤大学的学生需要分数在40或以上。
课程分析
顶尖IBDP课程的学校对于学生的挑战非常大,如时间管理能力、项目管理能力、英语阅读写作能力、英语表达能力、活动组织能力等。该课程要求学生有较强的自我管理能力和学习能力。
主要集中在大量的阅读要求和写作论文,对学生的英语功底提出较大挑战,在英语优秀的基础上方能学好知识。所以IBDP是综合来看学术难度较高非常有挑战的国际课程体系。
优 势
1. 被大学录取的成功率更高研究数据表明,学习 IB 课程的学生要比其他教育系统的学生更容易被世界顶级名校入取,并且他们在大学里的成绩也比其他学历的学生更高、更稳定。从而使您的孩子获得更好的工作前景和机会。
2. 进入大学后的表现一般也优于其它学生IB 课程的三大核心要求能够很好地培养学生的创造性、行动力、独立思考的能力以及辩证性思维,这使得学生在进入大学后,无论是行动上还是思维上,都优于其他学生。
3. 其标准符合国际教育和教学的最佳实践要求CAS 活动里,对学生的课外实践有着一定要求,这一要求同时也符合国际教育和教学的理念。
以上是世界 IB 组织总结的 IB 使命 (Mission Statement),学员会具备的 10 大特质。
适合的学生
1. 做事有条理,善于安排时间IB 通过大量的课外和社会活动来培养学生的国际视野。
在美国,只有 IB 课程和小部分精英私立学校会坚持要求高中生写重要的研究论文。IB 课程面广,写的东西多,工作量大,对中国学生来说难度较大。IB 课程的理论知识和写作要求大大锻炼了学生的能力和技巧。因此,学生每天需要投入大量时间才能完成作业和 projects。学生再聪明,如果不善于安排时间,会觉得穷于应付。
2. 全面均衡发展的学生IB 课程讲究文理并进,重在综合素质的培养,每一门课程都十分注重研究过程的训练, 强调对实际问题的分析,突出综合能力的培养。
IB program 在科学,人文,外语,艺术,社会工作等各方面注重平衡发展,不偏科,不侧重某一方面。
如果学生在某学科上有特别的兴趣和天份,进入 IB Program 会感觉自己的特长没有时间得到充分发挥。如果一个学生很优秀,但某一方面较弱(如法语),会觉得自己强项不能充分发挥,而弱点被放大,进而失去自信心。
3. IB 适合将来从事社会性的工作的学生IB重视培养国际视野和社会责任感。
IB 文凭所要求的社会服务(CAS),毕业论文,和跨学科综合能力(TOK)都远远超过普通中学文凭的要求。理论上它培养的学生责任感较强,综合分析问题的能力较强,写作和交流能力较强,学生最适合将来从事社会性的工作。
如果学生对学术的兴趣很大,将来只想做纯技术性的工作,IB对他们的意义就不大
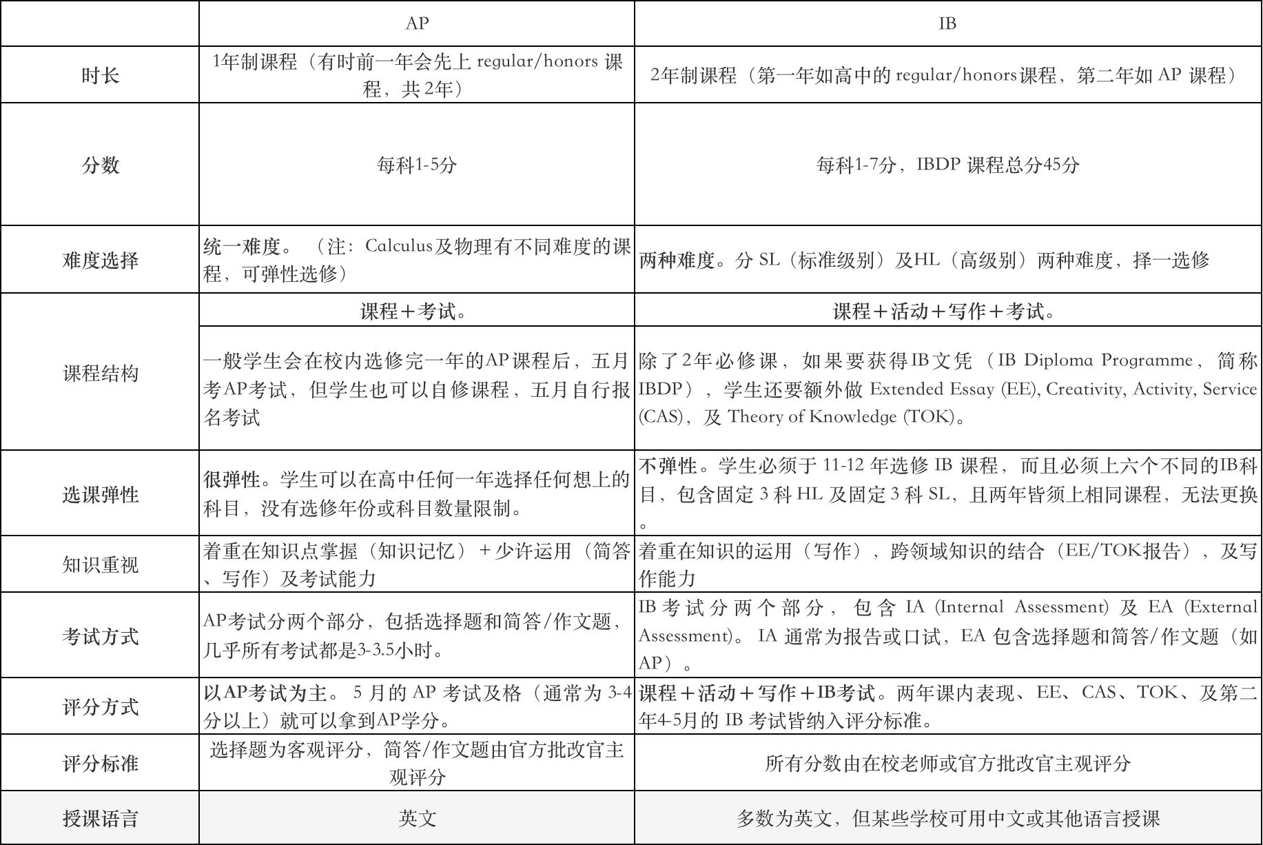
AP、Alevel、IB 对比
是不是看完还是有点懵?看看下面这张对比图:

(图片来自网络)
难易程度
IB > AP > AlevelIB 含金量大,但难度也最大,不光课程科目多,而且文理科目都是必修,适合综合能力特别强、或者是成绩平平没有突出科目但是想要挑战自己的学生。
另外 IB 强调启发性教学,对学生和老师都有很高要求,一方达不到要求,最后的教学效果都很受影响。
AP 课程难度低于 IB,但也不简单,因为 AP 是大学预修课程,难度达到美国大学水平,AP 的理论知识难度相对较大。如果想为大学申请加分最好学习 4 门左右的 AP 课程,而且成绩必须要足够高才可以,理科的物理、化学、微积分很多学生都能达到 5 分,竞争压力非常大。
Alevel 由于是英国全民中学课程,难度中等。英国教育体制跟国内相比,具有很大相似性,比较容易上手。另外 Alevel 没有必修课程,偏科的学生也有机会获得好成绩,进入好学校。
课程体系
IB —— 非常复杂的 3 个核心课程,加 6 组学科组,来完成 IB。
AP—— 是 1 年制的自由选课的选修课的组合,不是文凭课程,没有文凭,没有毕业证书。Alevel —— 至少要完成 3 门的学术课程选修后可直申大学。
课程特点
IB 对毕业证书有非常严格的要求,除了刚才所提到的选课要求,还有更为复杂的一些要求,比如说你的高等级课程要达到多少分等等,这个比较详细,在这里面不仔细去讲了。
AP 的特点是选课非常自由,学生只要在学校允许的情况下,学校开设了什么课程你自由选择就可以了。AP 的课程必须跟所在地高中的课程相结合,因为 AP 不提供证书文凭的, 只是课程。
Alevel 至少完成 3 门就相当于是高中毕业证书,就是说学生拿着这成绩就可以去申请相应的大学了。
如何选择
在选择国际课程的时候,要更多的考虑三个不同的课程设置、不同的特点,哪一个更合适自己的孩子,当然也要考虑申请什么国家和学校。
如果去英国 Alevel 当然是最直接的,虽然也可以选择 IB,但不要忘了 IB 难度更高;如果去美国可以选 IB、AP,但其实 Alevel 也是接受的,只是用 Alevel 申请的人不多;如果去澳洲的话,Alevel 和 IB 课程都是可以的。
就目前的趋势而言,现在越来越火的是 IB 课程,每个人的情况不同,也有不少学生上 IB 后又转去 Alevel 的,原因是课程太难,无法适应。
所以选择真正适合自己的课程才是最重要的,学习了一半再转不光浪费金钱,更浪费了宝贵的时间。
想要了解更多资讯欢迎来电咨询!