绝大多数公共管理专业开设于独立的公共政策或公共事务学院下,项目时长一年半到两年,以就业导向为主,培养学生在公共服务领域发展所需的专业知识与职业技能,如领导能力、政策制定、量化分析能力及管理能力。
美国的MPA专业硕士在课程设置主要由三部分构成。
一是必修课:包括经济、政治、统计等专业基础课程;
二是选修课(肯尼迪学院为MPA学员提供了3000多门可供选择的课程):如公共医疗卫生、环境政策、领导力决策等课程, 学员根据自己的职业需求以及未来的研究方向进行选择;
三是实习:这部分主 要针对毕业后直接申请研究生课程的学生,在两年的学制内必须修满一定比例的实习学分。
除了专业的课程学习,学校的项目还提供学生将所学应用到校内外的机会,比如多种多样的体验式学习机会、顶点课程、校外实习机会、咨询课程等等。
例如康奈尔大学的MPA项目提供几种实践的方式供学生选择:
1)暑期实习,大多数学生在第一学年到第二学年之间的夏季进行实习,学校的职业管理办会帮助学生找到符合兴趣和职业目标的职位;
2)非营利和政府组织的入门咨询课程;
3)校外项目(Externship Program),学生可以选择在华盛顿特区或纽约市生活和工作一个学期,并参加相关课程,或者选择去纽约州议会带薪实习,同时获得整个学期(12个)学分。
4)研究生证书课程,学校提供三个研究生证书课程:环境融资与影响投资(EFII)研究员,基础设施项目管理和财务(IPMF)研究员,系统思维、建模和领导力(STML)证书。
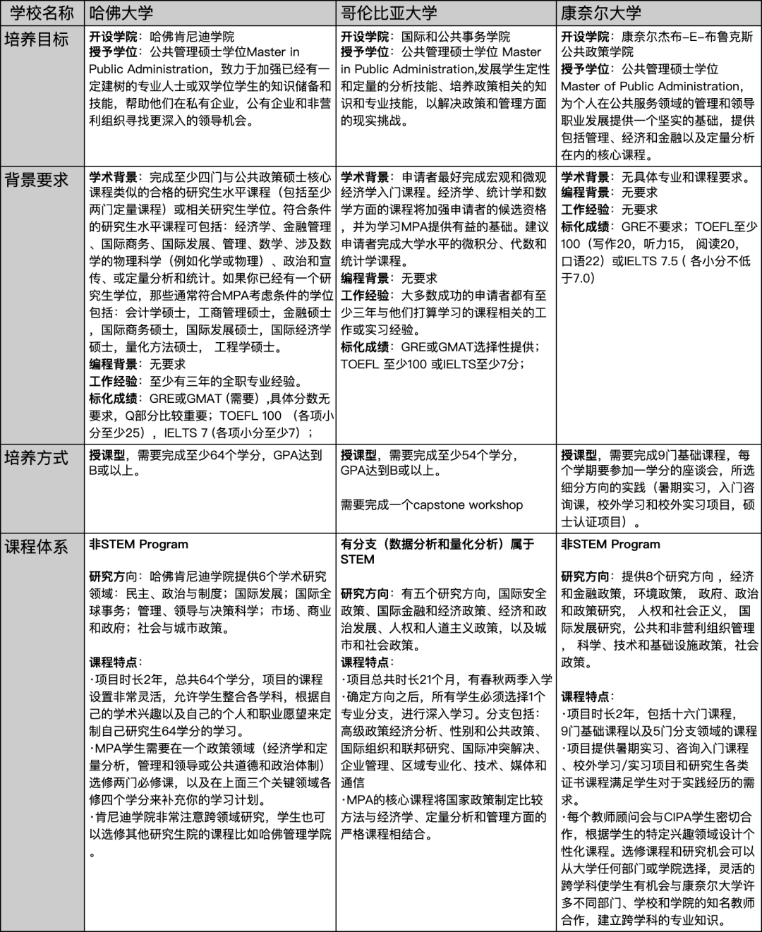
MPA项目对比:
