
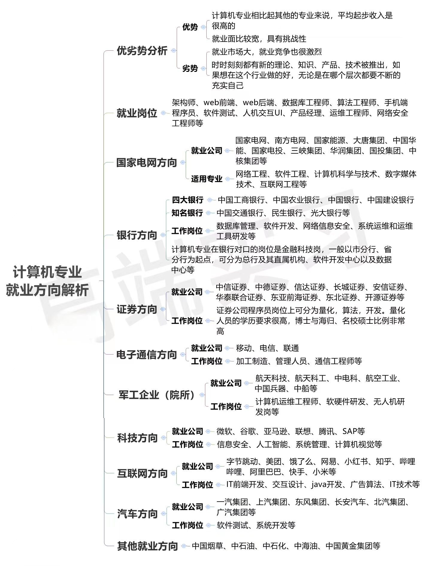
计算机专业相比起其他的专业来说,平均起步收入是
优势 很高的
就业面比较宽,具有挑战性
优劣势分析 就业市场大,就业竞争也很激烈
劣势 时时刻刻都有新的理论,知识、产品、技术被推出,如 果想在这个行业做的好,无论是在哪个层次都要不断的
充实自己
架构师,web前端、web后端,数据库工程师,算法工程师、手机端
就业岗位 程序员、软件测试、人机交互UI、产品经理、运维工程师、网络安全
工程师等
国家电网、南方电网、国家能源、大唐集团、中国华
就业公司 能、国家电投、三峽集团、华润集团、国投集团、中
国家电网方向 核集团等
适用专业技术、互联网工程等网络工程、软件工程、计算机科学与技术、数字媒体
四大银行 -中国工商银行、中国农业银行、中国银行、中国建设银行知名银行 e-中国交通银行、民生银行、光大银行等
银行方向 工作岗位 工具研发等 数据库管理、软件开发、网络信息安全、系统运维和运维
计算机专业在银行对口的岗位是金融科技岗,一般以市分行,省分行为起点,可分为总行及其直属机构、软件开发中心以及数据
计算机专业 中心等
就业方向解析就业公司华泰联合证券、东亚前海证券、东北证券、开源证券等中信证券,中德证券、信达证券,长城证券,安信证券
证券方向 证券公司程序员岗位上可分为量化,算法,开发。量化
工作岗位 -- 人员的学历要求很高,博士与海归、名校硕士比例非常
高
就业公司 ·- 移动、电信、联通
电子通信方向 工作岗位 -加工制造、管理人员、通信工程师等
军工企业(院所) 就业公司 中国兵器、中船等 航天科技、航天科工、中电科、航空工业.
工作岗位发岗等计算机运维工程师、软硬件研发、无人机研
科技方向 就业公司 ·-微软、谷歌、亚马逊、联想、腾讯、SAP等 工作岗位 --信息安全、人工智能、系统管理、计算机视觉等
互联网方向 就业公司 哔哩、阿里巴巴、快手、小米等 字节跳动、美团、饿了么、网易、小红书、知乎、哔哩
工作岗位 IT前端开发、交互设计、java开发、广告算法、I技术等
汽车方向 就业公司 广汽集团等 一汽集团、上汽集团、东风集团、长安汽车、北汽集团
工作岗位 ·-软件测试、系统开发等
其他就业方向 --中国烟草、中石油、中石化、中海油、中国黄金集团等