坚持教育优先发展
博偉国际教育学院提供学术英语、剑桥国际小学课程(可额外选修 AEIS 数学和 CEQ 考试辅导)、剑桥国际中学课程(可额外选修 AEIS 英文和数学科目)、O 水准/A 水准预备班课程、企业管理、会计金融、酒店管理以及生物医学等证书、大专文凭、高级大专文凭、大学学士学位至硕士学位课程。
关于博偉国际教育学院
重视教育和人才培养
博偉国际教育学院成立于 1980 年,是在新加坡私立教育理事会(CPE)注册的私立教育学院,为来自不同国家和地区的学生提供多样化的课程。经过多年苦心孤诣的经营,博偉取得了以下认证: • 新加坡私立教育理事会(CPE)颁发的四年 EduTrust 教育信托认证(4-Year EduTrust Certification); • 新加坡企业发展局颁发的新加坡素质级评级星级认证(Singapore Quality Class Star); • 新浪教育颁发的“2020 年度品牌影响力海外学校”大奖
在 JobsCentral Learning 的年度私立学院提供学习培训和教育发展奖项评选中获颁五大奖项:• 2018/2017 年度新加坡最佳酒店和旅游管理私立学院 • 2018/2017 年度新加坡金牌级商务管理私立学院
• 2018/2017 年度新加坡金牌级西餐烹饪管理私立学院
• 2018 年度新加坡金牌级会计专业私立学院
• 2018 年度新加坡金牌级餐饮管理私立学院博偉国际教育学院为本地学生和国际学生提供优质的教育,始终坚持以教育质量为本,拥有恪尽职守和专业合格的教师队伍。
英国卡迪夫城市大学简介
英国卡迪夫城市大学英国卡迪夫城市大学拥有150多年的历史,为来自全球140多个国家的学生提供高质量的教育和培训,其科研和教学实力誉享全球。该大学以学生为本,侧重于培养学生的理论和实践技能,为其将来进一步升学奠定基础。英国卡迪夫城市大学是欧洲管理发展基金会(The European Foundation for Management Development ,EFMD)、英联邦大学协会(Association of Commonwealth Universities ,ACU)和英国特许商学院协会(The Chartered Association of Business Schools ,CABS)的成员。凭其科研和增强型技术学习实力,英国卡迪夫城市大学多年来获得很多杰出奖项。根据2015年国际学生晴雨表(The International Student Barometer,简称ISB)显示,英国卡迪夫城市大学受国际学生支持,连续六次被评选为“英国顶尖大学”荣誉称号。
在《泰晤士报》和《星期日泰晤士报》2020 年颁布的大学排行榜中,英国卡迪夫城市大学上升了 33 名,全英国大学名次攀升幅度位列第三,被评为“ 2021 年度威尔士大学”。在 2017 年人与行星大学联盟(People and Planet University League)调查中,英国卡迪夫城市大学在 154 所英国可持续发展大学中排名第 8 位,被评为“威尔士最好的大学”。2018 年《卫报》指出,英国卡迪夫城市大学 82.4%的在校学生对其院校的教学质量表示满意。英国完全大学指南(The Complete University Guide)发布了 2019 年大学排名表,英国卡迪夫城市大学是英国排名前 80 位的大学之一。
课程介绍

MBA一年制硕士
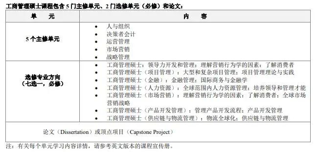
你是否立志要实现人生理想且掌握全面的职场技能?工商管理硕士课程(MBA)就是旨在让学生掌握专业的商业管理技能,为其将来进一步发展奠定基础。 除了决策者会计、运营管理、市场营销和战略管理等主修单元外,该课程还包含了 2 个选修单元、论文或顶点项目。 学生可从自己所感兴趣的专业方向中选择选修单元。学生顺利完成学业,将获得由英国卡迪夫城市大学颁发的工商管理硕士文凭。该文凭可作为升职的黄金跳板,帮助毕业生拥有更多的发展机会。 博偉国际教育学院经英国卡迪夫城市大学批准成为其学术合作伙伴(Academic Partner)以开办工商管理硕士(MBA)课程。

文凭要求
至少达到以下其中一个条件
• 拥有受认可大学的本科学位;
• 拥有受英国卡迪夫城市大学认可的专业或其他资格证书并且拥有至少五年工作经验;本课程通过填申请表的形式递交申请,在必要的情况下,有可能需要进行面试审核。
英语水平:至少达到雅思 6.0 分或博偉国际教育学院学术英语第六级水平(CAE Level 6)或通过博偉国际教育学院同等级别的英语水平测试或同等水平。如果申请人的最高学历课程以英语为教学语言,则有可能被认可为达到英语水平要求,从而无需提供雅思成绩
如果您想了解更多资讯,欢迎关注咨询~