我知道新西兰很美好,但是怎么才能移民新西兰呢?这是小编收到的最多的问题之一。
常见新西兰移民方式有以下两种
今天小编给大家总结一下:
大众化的移民方式:技术移民
适合有经验有钱的移民方式:投资移民
赶紧来看看哪种移民方式最适合你!

1
大众化:技术移民
适合人群:
新西兰留学生,毕业后申请Open工签,找到技能性工作后,薪金、分数达标可申请技术移民。
资金要求:
新西兰留学每年的总花费因人而异,不同的专业和学校学费也不一样,我只能给大家一个大概的范围,一人留学每年的学费及生活费大概需要20万人民币左右;一家三口(一人的学费及一家三口的生活费)每年大概需要30万~35万人民币之间。
其它要求:
年龄55周岁以下;
身体健康,无犯罪记录;
雅思总分6.5及以上或其它认可的同等水平,部分情况可豁免;
具备符合新西兰技术移民的学历、工作经验、薪金水平;
在技术移民打分系统中获得160分或以上分数。
可移民专业和薪资要求:

· 从事ANZSCO1、2、3级技能工作:从事全职工作时薪达到27纽币/每小时,或以上;
· 从事ANZSCO4、5级(低技能)技能工作:全职时薪40.5纽币/每小时,或以上;
· 或者从事 Appendix 7 列表 中的特殊职位,虽是ANZSCO4、5级(低技能)工作,但可以也可获得优惠优待27纽币/每小时,或以上即可。
Appendix 7 列表:


收入门槛的具体数额将随着新西兰国民收入的变化而每年调整。
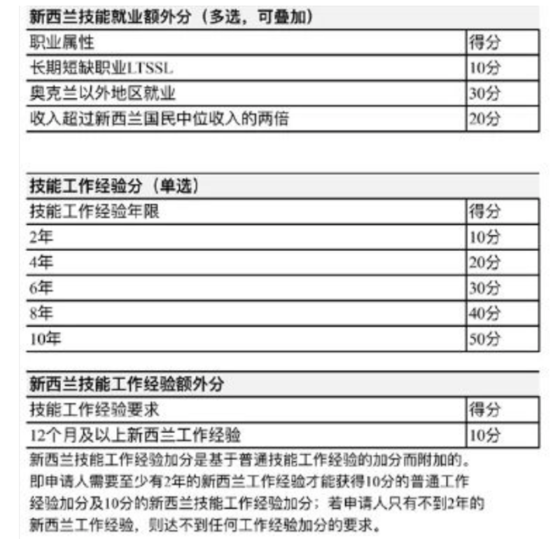
评分标准:



2
有经验有钱:投资移民
就在两周前,新西兰宣布取消 现有投资一类、二类两种投资移民途径。
为“高价值”投资者创建新投资移民签证类别: “积极投资者Active Investor Plus”签证 - 旨在更好地吸引经验丰富的高价值投资者,他们将为新西兰企业带来增长机会。

新的Active Investor Plus签证:
将取代已经运行超过12年的两个现有类别投资移民。
现行政策下的投资一类(Investor 1)和投资二类(Investor 2)新申请将在2022年7月27日晚11:59关闭,在此之前递交的申请不受影响,将根据当前政策评估。
提醒:
已经获得EOI抽取但尚未递交申请的投资二类申请人,EOI的中签不代表已经成功申请,您需要在7月27日期限内完成申请递交才能按照现有投资二类移民政策审理,否则将无缘现有政策。
该新签证类别将于:2022年9月19日开放
· 2022年7月27日之后,投资者一类和投资二类签证下的申请将不再被接受。
· 当前已经提交的所有申请将继续得到处理,已经递交的申请者不必担心。
投资资金要求:
Active Investor Plus 签证类别将通过加权系统激励对新西兰公司的直接投资。每投资一新西兰元,直接投资将获得3倍的权重。
如果是直接投资 -
资格标准为500万新西兰元的投资。
· 比如对上市公司股票(股份)的被动投资,将只允许占新投资的50%;
· 而对债券和房产的投资,将不被算作被动投资。
间接(被动)投资最低投资 -
门槛为1500万新西兰元或加权等值。
· 该系统为间接投资设定了较低的权重,例如私募股权或风险投资基金 (2x) 以及上市股票和慈善事业 (1x);
· 通过将上市股票投资限制在总投资的50%来限制间接投资的范围;
· 还将债券和房产排除在合格资产类别之外。
意思就是:Active Investor Plus对最低投资门槛为1500万新西兰元或等值加权。直接投资的加权评级是间接投资(如上市股票和慈善事业)的3倍。例如:如果投资人进行 500 万新西兰元的直接投资,他们可能已经符合签证资格。
投资时限:
该系统允许投资者在三年内进行投资,从而提高他们的灵活性。还将允许投资者将其投资维持到第四年末。
移民监要求:
在四年的投资期内,投资移民需要在新西兰至少停留117天。
英语要求:
新系统还将包括雅思成绩至少为5.0的英语语言要求。
费用:
在新西兰境内申请Active Investor Plus的费用为 -
· 4750 新西兰元的 申请费;
· 3150 新西兰元的 移民税。