谢尔丹学院录取要求
本科学位和专科课程项目
申请人如持有安大略省中学文凭(OSSD)或中国同等学历,包括一门高级英语课程或同等雅思/托福成绩,加上其他所需的必修课,就可获得录取,成为谢尔丹全日制学生。申请人是否合格将根据他们以前的学业成绩来选择。
研究生证书课程项目
申请人须持有三年专科以上文凭或学位,才能考虑录取。申请人是否符合资格是根据以前的学术成绩,以及/或相关经验和额外的入学要求(视需要而定)进行筛选的。
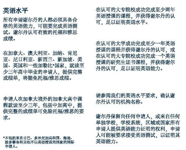
英语语言要求

谢尔丹学院英语语言课程


阅读:82 收藏:0 评论:0 点赞:0
3秒免费留学费用评估
提前算一算,出国留学要花多少钱?
谢尔丹学院录取要求
本科学位和专科课程项目
申请人如持有安大略省中学文凭(OSSD)或中国同等学历,包括一门高级英语课程或同等雅思/托福成绩,加上其他所需的必修课,就可获得录取,成为谢尔丹全日制学生。申请人是否合格将根据他们以前的学业成绩来选择。
研究生证书课程项目
申请人须持有三年专科以上文凭或学位,才能考虑录取。申请人是否符合资格是根据以前的学术成绩,以及/或相关经验和额外的入学要求(视需要而定)进行筛选的。
英语语言要求

谢尔丹学院英语语言课程

