1.香港核酸、隔离、疫苗政策
6月1日起,香港过境旅客无需48小时核酸证明。
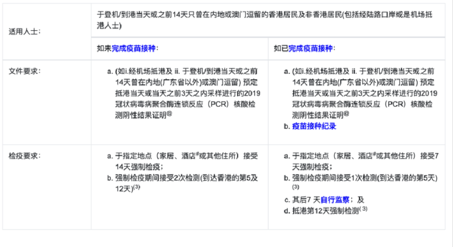
已接种疫苗人员的核酸和隔离要求
核酸检测要求:
出示预定抵港当天或当天之前3天之内进行的核酸检测阴性结果证明
检疫(隔离)要求:
1) 于指定地点(家居、酒店或其他住所)接受7天强制检疫;
2) 强制检疫期间接受1次检测(到达香港的第5天);
3) 其后7天自行监察;
4) 抵港第12天接受核酸检测。
未接种疫苗人员的核酸和隔离要求
核酸检测要求:
出示预定抵港当天或当天之前3天之内进行的核酸检测阴性结果证明
检疫(隔离)要求:
1)您将于指定地点(家居、酒店或其他住所)接受14天强制检疫;
2)强制检疫期间接受2次检测(到达香港的第5及12天)。 
香港认可的疫苗,和疫苗要求
基本认可所有疫苗,如图:

新冠已康复的人士: 曾感染2019冠状病毒病并已康复的抵港人士,他们需在抵港前的最少14天前接种一剂新冠疫苗,才可获视为已完成接种。
12至17岁的人士: 如在最少14天前已接种一剂复必泰疫苗,可获视为符合登机来港及强制检疫相关要求下须完成新冠疫苗接种的规定。
第14天是如何计算?
完成新冠疫苗接种后的第14天是由有关人士接种所有建议剂量的新冠疫苗后的次日作第一天起计。
例如,若一名未曾感染2019冠状病毒病的人士在2021年5月10日接种建议的最后一剂新冠疫苗,「第一天」为5月11日,而「第14天」则为5月24日,该人士于5月24日当日开始可被视为「完成疫苗接种」。
02
入港前需要携带的资料
1、健康申报:
所有入境人士必须递交健康申报表。
健康申报表可于网上递交
完成网上递交后,系统会发放一个二维码。请下载申报结果,并于入境时,向边境管制人员出示下载了的申报结果。经香港国际机场入境,二维码有效时限为48小时(若经陆路管制站入境,二维码有效时限则为24小时)。
2、带好个人证件及重要文件
3、居民身份证&护照
4、港澳通行证(学生签注及逗留D签注)
5、学术材料原件及电子档
6、证件照片纸质和电子版
7、高中/本科毕业证、学位证原件
8、本科成绩单原件
9、雅思/托福原件
10、录取通知书(Amission Offer )
11、Enrolment Letter打印件
12、驾照(可到港后用于换领香港驾照及国际驾照)
将材料放在文件袋里,随身携带,以防丢失
03
关于“来港易”的政策
符合“来港易”的要求:
1、来自「广东、澳门」的非香港居民学生
2、入境前14天内,不曾到过香港/广东/澳门以外的地方,以及“回港易/来港易计划下的暂不适用风险地区名单”
3、18周岁以上,18周岁以内经由其同行的非香港居民家长/监护人预约
指定入境口岸和名额:
深圳湾:每日1000人
港珠澳大桥:每日1000人
04
大陆内地疫苗接种记录需申报
完成申报后他们将获发疫苗接种纪录二维码,如符合相应的接种要求,可作「疫苗通行证」之用。
生成的二维码可下载、保存或打印,然后进入“安心出行”APP,在“主页”部分向右滑,找到“电子疫苗接种及检测记录”,按照提示扫描刚才的二维码;
操作成功后,就可以随时打开“安心出行”应用程式,点击屏幕下方的“电子针卡”,就可出示新冠疫苗接种证明了。
05
抵港人员入境检疫
由香港国际机场入境的人士,抵港后须立即前往设于机场禁区内的临时样本采集中心进行2019冠状病毒病测试,并留在该中心等候检测结果。
完成相关程序后才可办理入境手续和领取托运行李,由于程序需时,旅客上机前应准备随身带备足够分量的必需品,尤其是药物及其记录。
在抵港当天或之前14天只曾逗留内地或澳门的人士
他们前往检测时须以直接的交通工具来往检疫或隔离地点或认可本地医疗检测机构。他们如需乘搭公共交通工具,只可选乘的士,中途不得下车。有关人士须记录所乘搭车辆的车牌号码,并由乘搭该车辆当日起计保留该纪录30天,或利用其手机上的「安心出行」流动应用程式扫描「安心出行」的士二维码。
曾在海外地区或台湾逗留的人士
于指定检疫酒店检疫人士在检疫期须接受检测。因应疫情发展及需要,政府会安排个别酒店检疫人士在检疫期接受额外病毒检测。幼儿则须要在检疫期间提供大便样本。(注:收费上门收取样本服务并不适用于在指定检疫酒店接受强制检疫人士。)

06
未完全接种疫苗的人员,入境后需
未完全接种疫苗的人员,抵港后,可获发一个由抵港日期起计180天内有效的「临时疫苗通行证」二维码。
2022年5月5日起,须接受强制检疫的抵港人士在口岸管制站获发强制检疫令时会同时获发「临时疫苗通行证」二维码。

07
关于入港后加强针问题
目前,计划已进入第三阶段,进入学校、餐厅堂食、超市、商场、电影院、健身房以及迪士尼、海洋公园等指定场所,都要打齐三针!
打了科兴和国药的同学可以在国内打好加强针再过去。
注意:安徽智飞等不需要加强针,看以下官方图片!

08
生活物品准备等
在香港购买电脑和手机,新生可享受学生机优惠
英制转换插头、万能接线板
录音笔(面授课必备,回家慢慢重复播放)
工具书/计算器/文具(可按需携带,也可到港后购买)
各类常用药品,香港医院预约比较麻烦(口罩、感冒药、消炎药、创可贴等常备药品即可)
近视的朋友眼镜可以考虑配一副备用
刚到香港的几天,银行没开户,可带上少量的港币。
- 在香港,一些生活必需品都比内地贵,非生活必需品例如衣服、鞋子、化妆品等都比内地便宜,可以少带一些,大家可以减轻行李负担,多带些实用的小东西。
09
报道须知
办理住宿
按照香港政府要求完成强制隔离后,您可自行乘坐合适的交通工具前往学校。到达学校之后,应先前往所住的宿舍或者租住的房子办理入住手续,请记得带好您的宿费收据。
注册及领取学生证
在学校注册带录取通知书正本(没有正本的带复印件)、以及香港入境事务处签发的学生签证 / 进入许可(必须于入境时经入境官员盖章生效)办理注册手续,要照相,并当场领取学生证。办妥入学注册手续之后,每名新生将获发一张学生证。学生证是重要的学生身份证明文件,学生必须出示有效的学生证,方可使用校园内的各种设施。
Orientation
迎新活动一般由学系及学生事务处筹办,主要是介绍所读项目的课程学制,学校提供的服务及设施,研究生学生组织等相关资源等,也是一个新生互相认识的机会。需按照学校指定的举办时间到举办地点参加迎新。
办理香港身份证
同学们必须在入境后的30天内,前往香港特区入境事务处申请身份证。新抵港人士首次登记身份证,费用全免。
办理流程非常简单:
登录香港政府一站通官网,选择香港身份证预约系统办理预约。填完之后选择预约时间和地点,到现场办理。
需要携带材料包括:港澳通行证,Label(粉红色学生签),第一次入境香港的小白条。
中联办注册
根据相关规定,无论是香港就读本科、硕士、博士学位之全日制学生 均须到中联办(中央政府驻港联络办教育科技部)报到注册,以便在离港时开具在港澳地区学习证明。
凡在香港合作研究、就读时间超过 6 个月(或达 6 个月)的学生、学者,均需在到达香港后的三个月内到中央政府驻港联络办教育科技部报到注册,只有已办理注册,才可在离港前开具“在港澳地区学习证明”。此证明可作为日后学成回内地申请博士时的驻外使领馆的推荐意见、或赴美国学习(或工作)后申请回国服务 2 年的豁免签证证明及享受其它有关归国人员优厚待遇的凭证等。
为方便内地来港学生(学者)办理报到注册,中联办内地生服务部门已开通网上报到注册,内地来港学生 ( 学者 ) 可通过网络完成报到注册。办理《在港澳地区学习证明》,仍须亲自前往上环干诺道中 200 号信德中心办理。
其他诸如还有办理银行卡、八达通卡、手机卡等事情,大家到达香港后都要记得去完成~