学费较低
根据TIMES发布的全球国家留学费用排行榜可得出!此次排名是TIMES排行榜联合FAIRFX统计而出的结果,日本在众多热门留学国家中排名第十。
相比欧美等国家高昂的留学费用,日本不仅拥有高等的教育水平,学费也比较低廉。

日本国公立大学和短期大学的学费最为便宜,而私立大学的学费则会因学科不同而有所不同,但每年花费基本是在12~15万人民币左右,这种留学费用是很多家庭在没有压力的情况下可以承受的。
奖学金
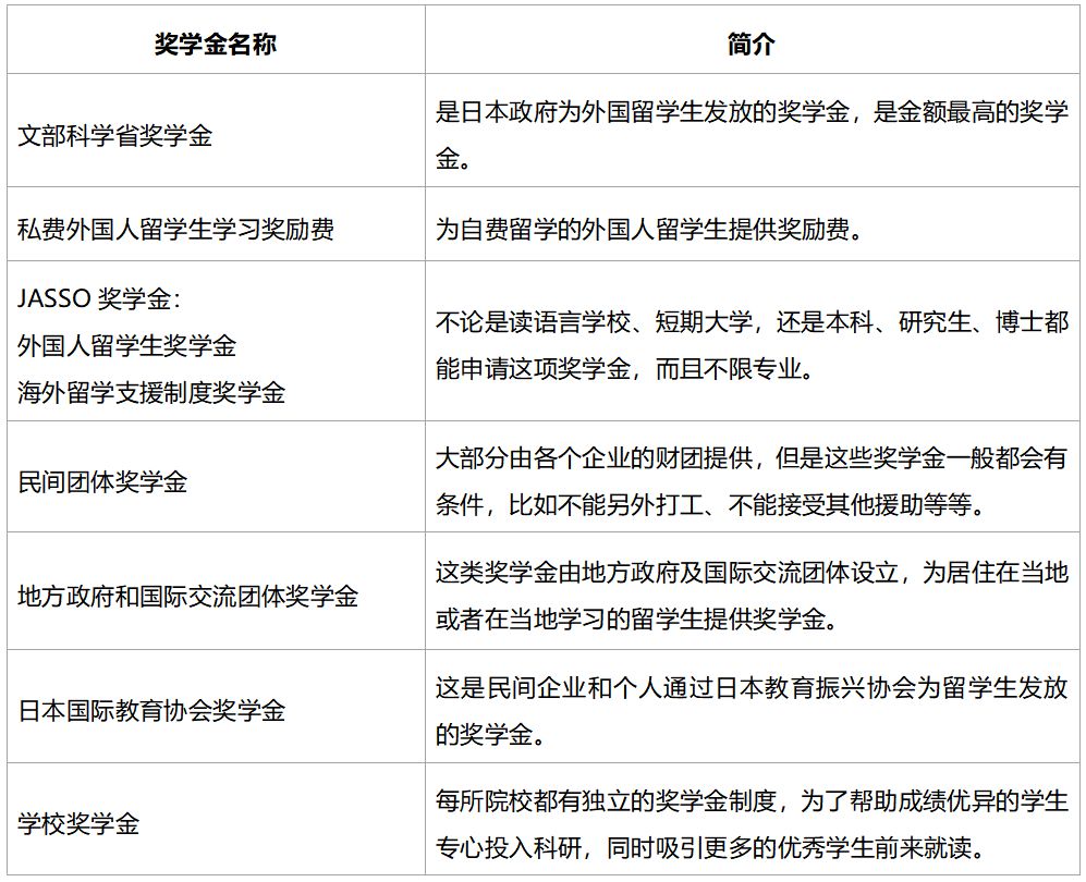
除了学费的优势以外,日本政府、社会团体和民间企业都为留学生提供数额不等的奖学金。
留学生主要的奖学金类型如下:

允许打工
除此以外,日本允许留学生打工,留学生可以藉由打工的收入来降低留学成本。
留学生可以选择的打工职业也很多样,挑选自己有兴趣的行业打工,对于职业生涯的养成也有所帮助。
各类学生打工的时间限制:
学士及修士:1周28小时以内。暑、寒假等规定的长期休假期内是:1天8小时之内
旁听生:1周14小时以内。在暑假、寒假等学校所规定的长期休假期内是:1天8小时之内
专门学校及就业生:1天4小时以内
教育质量高
日本大学在全世界范围内性价比都是很高的,其知名学府、高等学府众多,包括东京大学、京都大学、一桥大学以及早稻田等在内的一大批优秀学府。
日本的教育质量尤其是大学教育质量世界一流,同时保留了东方的传统教育体制。拥有世界一流大学且生活环境极好,培养了多名诺贝尔奖获得者。
就业情况好
根据日本独立行政法人日本学生支援机构(JASSO)的官方统计,2021年日本本科毕业留学生在日本就业的比例高达40.5%,选择升学的留学生19.1%。
硕士毕业留学生在日本就业的比例达32.6%,升学达17.1%。
博士毕业的留学生选择在日本工作的占22.9%。比例远远超过一些西方国家的1-2%。
日本政府认为,接收留学生有助于世界的稳定与发展,是一种在&lquo;在知识领域的国际贡献&rquo;。
在日本各地方政府及民间团体为留学生设置了很多形式多样的留学生援助体质。
而且一流大学就业前景比较光明,赴日读研将来无论回国或是留日,都会有良好的就业前景。如在日本就业,一年即可收回全部教育投资。
我是金吉列留学天津分公司亚洲部首席留学规划师刘思杨,在日旅居多年,归国后从事留学行业至今。多次应邀代表公司出访至亚洲各国家院校参观访问。对亚洲各国家留学政策、就业形式有着独特的经验及见解。对日本留学高端申请,硕士,博士的申请非常了解。对各个院校的申请政策及招生政策非常熟悉。曾为学生申请到多所世界名校,东京大学、大阪大学、东京工业大学、东京医科歯科大学等超一流学府都有成功案例。
对于其他国家,韩国、新加坡、马来西亚、俄罗斯、白俄罗斯、乌克兰、泰国,在多年的工作中积累了大量的工作经验,帮助众多学生申请到世界顶尖院校。
工作多年我一直保持着一个颗初心&lquo;希望同学能通过我的经历和经验,顺利的申请到更好的院校,希望通过我,能得到最权威的留学方案,能不走弯路,顺利的拿到梦想中院校的录取&rquo;。
科学、合理的为每一个学生规划留学申请是获得名校录取的重中之重,因为我们肩负着每一个学生梦想与未来。
如果您喜欢这篇文章,可以关注我,或对我的文章进行点赞、评论、收藏、转发。欢迎拨打我的首页电话咨询或与我微聊。