中国驻驻多伦多总领馆发布通知:根据当前新冠肺炎疫情形势和国内最新要求及驻加拿大使馆统一安排,自2022年5月21日(含当日)起,对自我馆领区(安大略省、曼尼托巴省)乘坐赴华直飞航班人员行前检测要求进行调整,取消登机前7天核酸预检测、血清抗体检测、既往感染人员肺部CT或X光检测要求,所有人员统一在登机前进行两次核酸检测和一次抗原检测。
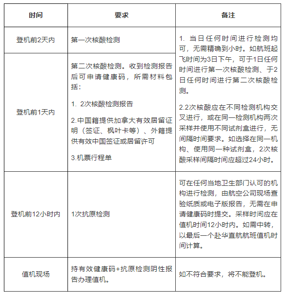
一、无既往感染史人员

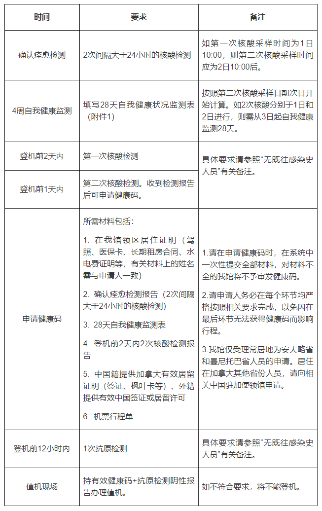
二、既往感染人员
包括曾确诊、未确诊但核酸检测曾呈阳性人员。请按以下流程在系统中直接申请健康码,无需提前通过电子邮件向我馆提交书面赴华申请。

三、转机人员
(一)为减少中转途中的交叉感染,我馆不为自加拿大经第三国赴华人员审发健康码。
(二)对于来自有直飞赴华航班的第三国(如美国)人员,我馆将不予审发健康码。
(三)来自无直飞赴华航班的第三国人员如需在多伦多转机,请先根据相关要求向中国驻该国使领馆申请第一个健康码,并合理安排行程,尽量缩短在加停留时间,减少交叉感染风险,避免因转机期间核酸检测阳性而导致滞留。抵达多伦多后,请根据以下流程向我馆申请第二个健康码:

四、其他注意事项
(一)申请方式
请申请人在获得2次核酸检测阴性报告后,连同其他所需材料第一时间向我馆提交申请。中国籍人士通过“防疫健康码国际版”微信小程序申请.
收到申请后,我馆会根据申请人航班起飞时间和申请提交时间进行排序,并安排专人按照顺序逐一进行及时审核,确保大家都能顺利出行。申请人在提交申请后,无须拨打电话或发送电子邮件进行催办。
请不要在获得绿色健康码后再次提交申请。绿色健康码有效期系根据申请人提供的核酸检测报告采样日期确定,与提交申请的时间无关。重新提交申请并不会导致绿色健康码有效期延长,反而可能被系统锁定,给申请人造成不便。
(二)检测要求
核酸检测须在我馆指定机构(附件2)完成,采样方式必须为鼻咽拭子(Nasopharyngeal Swab)。2次核酸可在领区内不同城市进行,如可在温尼伯进行提前2天的核酸检测,然后在多伦多进行提前1天的核酸检测,但不得跨领区。对于未在我馆指定机构进行检测、采样方式不符合要求、跨领区检测的,我馆将不予受理。
登机前12小时内的抗原检测可在任何当地卫生部门认可的检测机构完成,也可跨领区进行。如已获得其他驻加使领馆审发的健康码,但需从多伦多乘机赴华,可在多伦多进行登机前12小时内的抗原检测;如已获得我馆审发的健康码,但需在加其他城市转机赴华,可在赴华直航航班起飞地进行登机前12小时内的抗原检测。
(三)关于在加居留证明
在加居留证明系指有效的加拿大签证(包括工签、学签、旅游签、访问签等)和枫叶卡,不包含eTA。
(四)申请健康码时无需再提交《新冠疫苗接种声明书》。