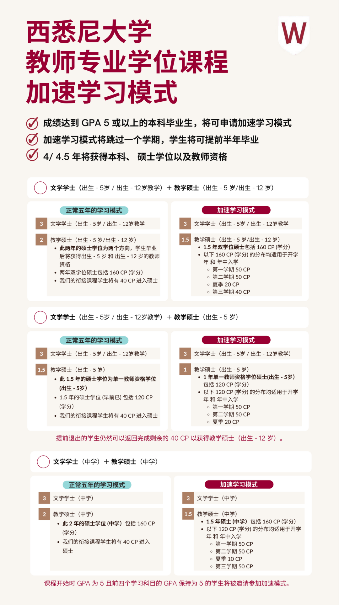
西悉尼大学教师专业学位课程提供加速学习模式,同学可以提前半年毕业,并在 4/ 4.5 年将获得本科+硕士学位以及教师资格,详情请参阅下图!

想了解更多该专业的信息,欢迎您留言详细咨询吧。
阅读:73 收藏:0 评论:0 点赞:0
3秒免费留学费用评估
提前算一算,出国留学要花多少钱?
西悉尼大学教师专业学位课程提供加速学习模式,同学可以提前半年毕业,并在 4/ 4.5 年将获得本科+硕士学位以及教师资格,详情请参阅下图!

想了解更多该专业的信息,欢迎您留言详细咨询吧。