考研失败到底要不要二战?
首页
>
顾问主页
> 考研失败到底要不要二战?
朋友圈
微信好友
QQ好友
新浪好友
孟宁然
留学时讯
考研失败到底要不要二战?
2022-03-01...
阅读:
109
收藏:
0
评论:
0
点赞:
0
3秒免费留学费用评估
提前算一算,出国留学要花多少钱?
美国
英国
澳大利亚
加拿大
新西兰
日本
韩国
中国香港
中国澳门
俄罗斯
爱尔兰
意大利
西班牙
白俄罗斯
新加坡
马来西亚
丹麦
德国
法国
挪威
瑞典
芬兰
荷兰
瑞士
奥地利
泰国
匈牙利
迪拜
获取验证码
账号或验证码错误
开始计算
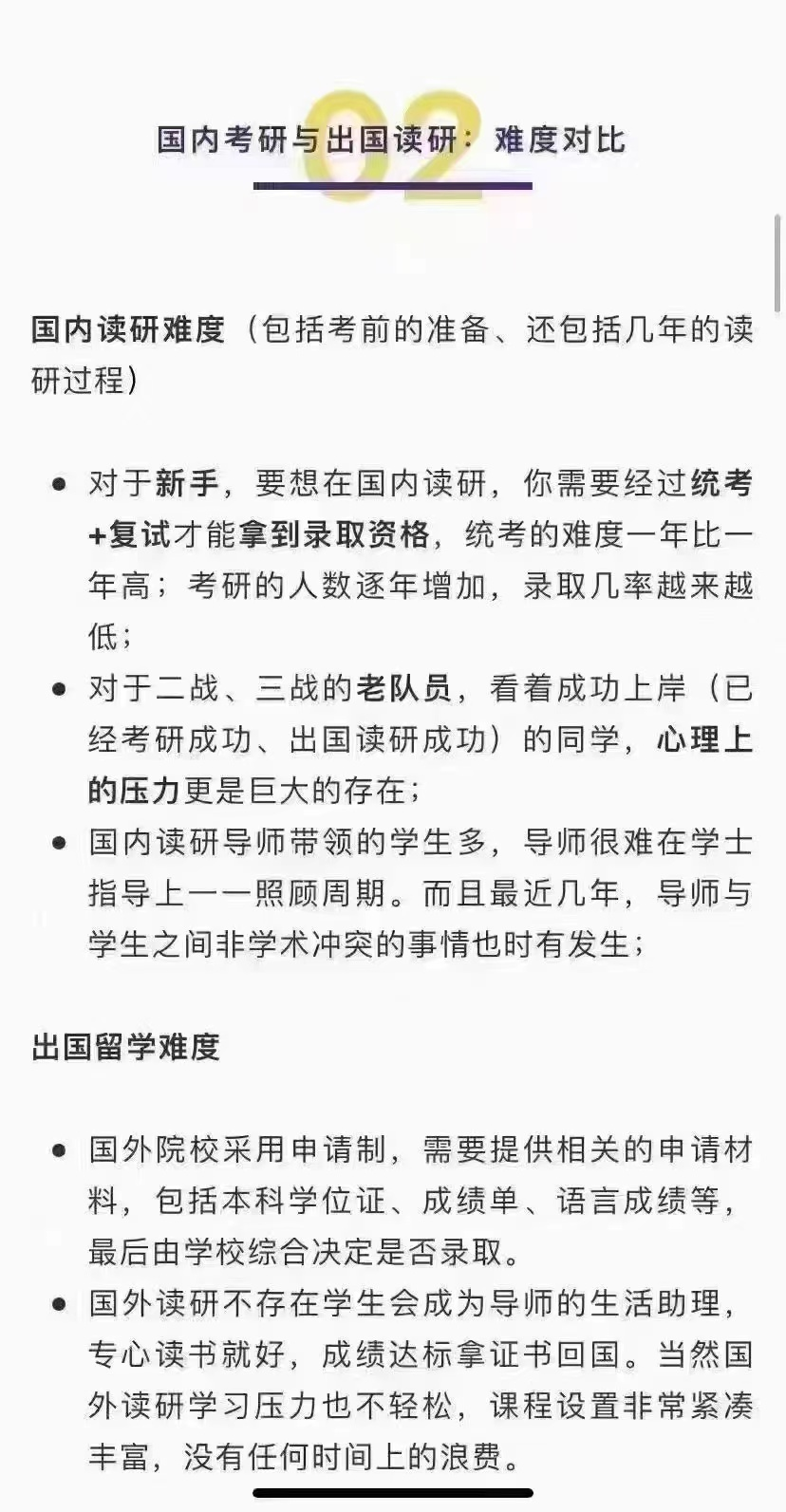
考研失败的同学,到底要不要二战,三战,看看这篇文章的比较分析,也许可以给你一些方向
更多问题请随时点击咨询我~
如果此文章对您有所帮助,是对我们最大的鼓励。对此文章以及任何留学相关问题有什么疑问可以点击下侧咨询栏询问专业的留学顾问,愿金吉列留学成为您首选咨询服务机构。
分享到
去主页浏览TA的更多精彩内容 >>
上一篇文章:
英国留学生如何高效的完成Group work
下一篇文章:
格拉斯哥大学 新增2023年1月开课专业
相关推荐
课程结构直接决定就业领域与岗位类型——以金...
刘濛萌
2026QS学科排名背后,留学的“看学校”...
刘濛萌
「金」翼雏鹰,逐梦赴「英」——英国低龄留学...
留学时讯
金吉列
春赴英伦,直抵名校 ——2026英国名校面...
留学时讯
金吉列
首页
品牌实力
留学资料库
留学活动
留学条件
关于我们
加入我们
免费领取留学手册
意向国家/地区
美国
英国
澳大利亚
加拿大
新西兰
日本
韩国
中国香港
中国澳门
俄罗斯
爱尔兰
意大利
西班牙
白俄罗斯
新加坡
马来西亚
丹麦
德国
法国
挪威
瑞典
芬兰
荷兰
瑞士
奥地利
泰国
匈牙利
本科
本科预科
硕士
硕士预科
博士
获取验证码
我已阅读并同意
《隐私保护协议》
申请领取
温馨提示
我已阅读并同意
《隐私保护协议》
确定
温馨提示
确定